近年,随着生态环境监测业务大量增长,生态环境监测机构数量大幅增加,行业整体盈利能力较弱,部分机构为了生存低价恶意竞争。由于环境监测中的采样、检测等过程难以复现,事中事后监管难度较大亟需从准入条件上严格技术能力,强化技术防控措施应用。
此外,2023年12月《检验检测机构资质认定评审准则》正式实施,《补充要求》应当与新评审准则新要求相衔接确保技术评审工作的一致性和连贯性。现行《补充要求》已不能适应和满足行业发展要求,迫切需要对其进行修订。

主要修订内容
本补充要求是在《检验检测机构资质认定评审准则》的基础上,针对生态环境监测机构特殊性而制定,在生态环境监测机构资质认定评审时应与《检验检测机构资质认定评审准则》一并执行。
《补充要求》的修订在人员、场所环境、仪器设备、管理体系、检验检测基础能力等方面做了细化和补充要求,为给生态环境监测机构提供适应和调整时间,拟在发布后设立六个月过渡期,适用于资质认定首次、复评和能力扩项(扩项部分)申请,以确保相关要求平稳过渡、顺利实施。
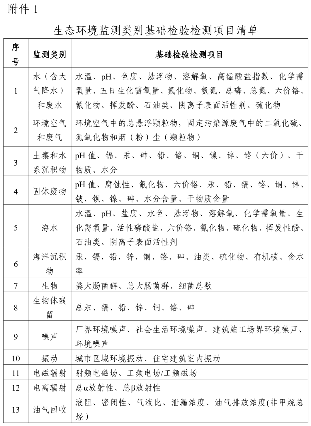
基础检验检测能力要求
根据该修订草案,比较大的一个变化就是第二十四条(修订后《补充要求》由二十三条变为二十四条)。其中修订完善十九个条款,增加了一个有关“基础检验检测能力”要求的条款,四个条款内容不变。
主要规定了生态环境监测机构申请13类监测领域中任意单一类别检验检测资质时,必须具备基础检验检测项目,确保检测机构能够完整完成某领域监测任务。


人员要求
第六条至第十条分别规定了监测人员及关键岗位人员的具体要求。
1、监测人员人数和中级以上专业技术职称人员比例
监测人员不少于15人,监测人员在本监测机构连续从业时间不得少于6个月。

2、技术负责人、授权签字人及质量负责人专业知识背景、职称及相关工作年限的要求
技术负责人:具备中级及以上专业技术职称或同等能力,且具有从事生态环境监测相关工作8年以上的经历
授权签字人:具备中级及以上专业技术职称或同等能力,且具有从事与授权范围相适应的生态环境监测相关工作6年以上经历
质量负责人:具备中级及以上专业技术职称或同等能力,且具有从事生态环境监测或质量管理相关工作6年以上的经历
3、监测人员培训和能力确认要求
(一)掌握与所处岗位相适应的生态环境保护基础知识法律法规、评价标准、监测标准或技术规范、质量控制要求
(二)承担生态环境监测工作前应经过必要的培训和能力确认,能力确认方式应包括基本理论与现场操作考核等
场所环境要求
第十一条主要规定了固定、临时特殊等场所中进行现场监测、实验室分析时,对场所环境的要求;租用或借用场所时间的具体要求。
仪器设备要求
第十二条主要规定了监测设备种类、功能及数量要求、固定污染源废气采样和噪声测量仪器防范篡改、伪造监测数据功能、租用或借用设备设施期限及电子数据保存要求。
监测机构使用租用、借用设备设施,期限应不短于本次申请的资质认定证书有效期,且应保证设备设施租/借用期间产生的电子数据能按照生态环境监测档案管理要求完整保存和备份。
管理体系要求
第十三条至第二十三条主要规定了生态环境监测管理体系要求,包括管理体系、文件控制分包、原始记录、方法验证、实验室信息管理系统、现场测试和采样过程监控、样品管理、质量控制、监测报告内容和监测报告档案管理等方面的具体要求。